Dé électronique

Une question, un problème ou une suggestion, n'hésitez pas : un petit mail

Retour à Réalisations électroniques

But de la réalisation

DICE001.JPG

Un dé électronique basé sur un PIC 12F509.

Extinction automatique.

Une unique touche.

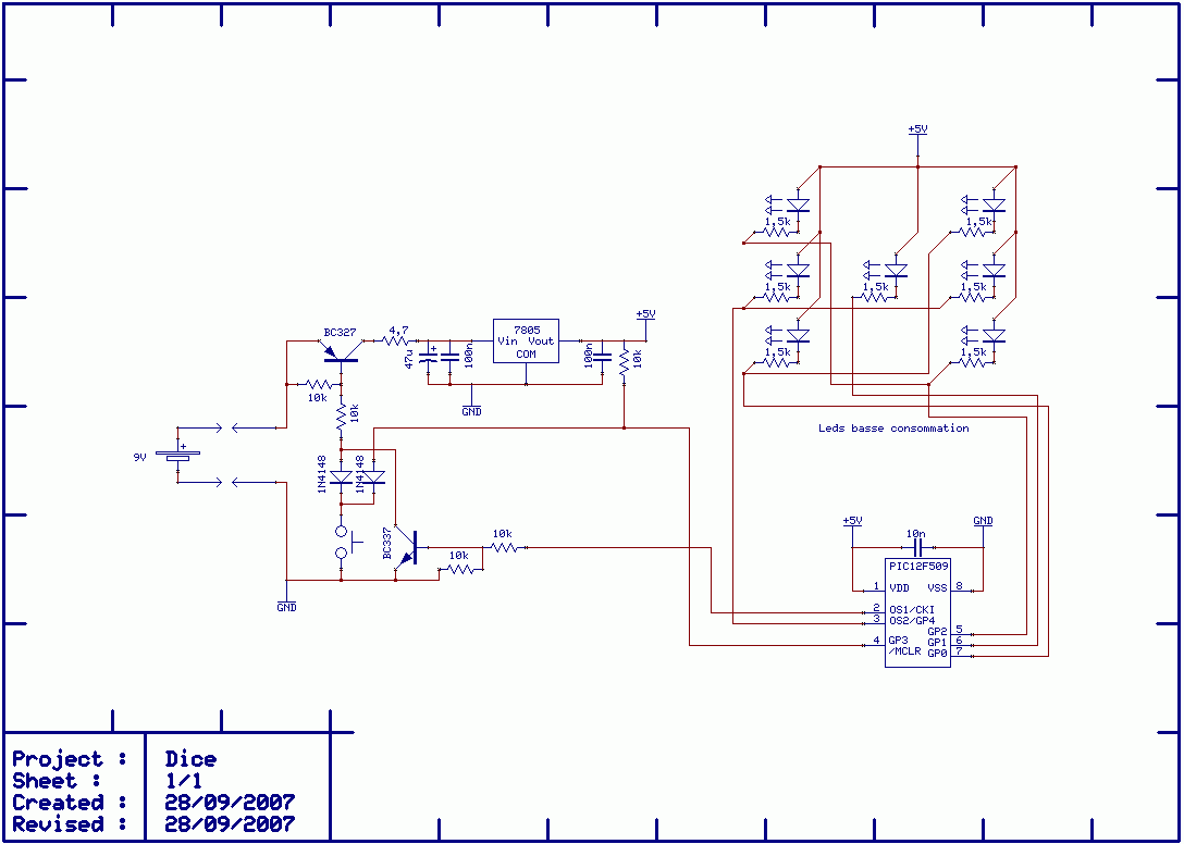
Schéma

DICE002.GIF

Trois parties :

- En haut à droite : la partie affichage avec 7 LEDs à basse consommation,

- En bas à droite : le PIC 12F509,

- A gauche : la partie alimentation avec l'extinction automatique.

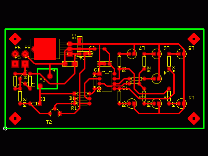
Implantation

DICE003.GIF

Pas de difficulté particulière pour ce circuit assez simple.

Ne pas oublier les 2 straps.

Circuit imprimé

DICE004.GIF

Le typon de la carte.

Cliquer sur l'image pour faire apparaitre le typon en pleine résolution (37 ko).

La platine fait 4 x 2 pouces et la résolution du fichier est de 600 dpi.

Circuit réalisé

DICE005.JPG

Le prototype réalisé sur une carte d'expérimentation avec exactement le même cablage que le typon ci-dessus.

Le tout se place (tout juste) dans un coffret Heiland HE222.

Logiciel

DICE006.GIF

Le logiciel du 12F509 (source et exécutable) : DICE_11.zip (2 ko) (l'executable en format intel-32).