Pre-amplificateur digital

Une question, un problème ou une suggestion, n'hésitez pas : un petit mail

Retour à Réalisations électroniques

Une réalisation commencée il y a un certain temps (1988).

Cette description est à jour de la réalisation, c'est à dire que les parties baxendal (réglages graves/aigus et volume fin) ne sont pas encore opérationnelles. En fait j'utilise la sortie de ce préampli vers un ampli du commerce et n'ai pas besoin dans l'immédiat de ces fonctionnalités.

En plus de ces points à compléter, je referai surement un jour la partie numérique pour utiliser un PIC ou un 8031.

Le zip qui contient le logiciel donne la philosophie de réalisation.

But de la réalisation

PREA001.JPG

Un préampli dont toutes les commandes sont digitales (pas de signaux analogiques sur la face avant, pas de potentiomètre ni commutateur,...).

Permet de régler indépendamment les 4 sorties (main, aux, tb1 et tb2) sur une des 8 entrées (2 cd, tu, aux, 2 tb et 2 platines).

Synoptique

MAIN.GIF

Le synoptique général de la version actuelle.

Il manque encore le baxendal, le VU-mètre, la volume et la sortie casque.

Schéma partie analogique

A venir.

...

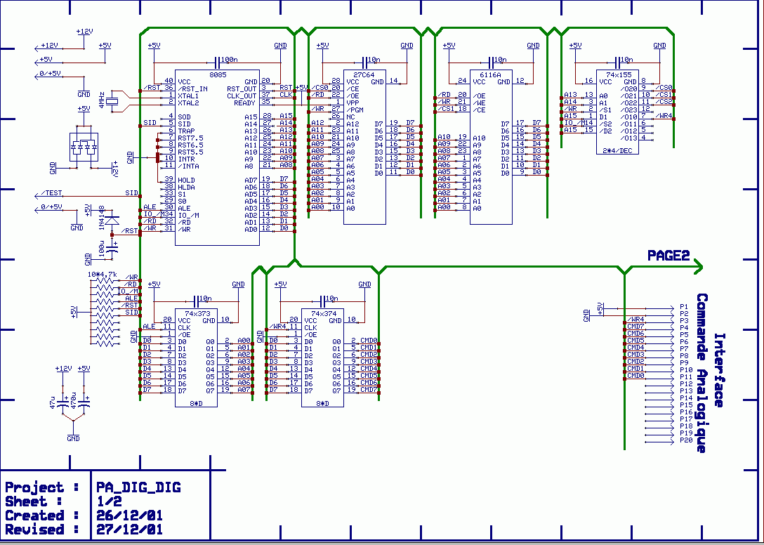
Schéma partie digitale

DIG_1.GIF
DIG_2.GIF

La partie commandes :

- Le coeur est un 8085 avec EPROM et RAM,

- Le coeur de la partie clavier et afficheurs est bâti autour d'un 8279,

- Une (et unique) interface pour transmettre les commandes à la partie analogique.

J'ai réalisé cette partie en wrapping.

Je peux fournir l'implantation des composants si quelqu'un la souhaite.

Schéma partie afficheurs/claviers

AFF_1.GIF
AFF_2.GIF

4 petits modules implantés derrière la face avant du préampli :

- Un pour l'alimentation,

- Un pour le volume/baxendal,

- Un pour le réglage des entrées,

- Un pour le réglage des fonctions.

Schéma partie interface

INT.GIF

L'unique liaison entre la partie numérique et la partie analogique.

Toutes les commandes sont en collecteur ouvert pour ne pas parasiter l'analogique avec l'alimentation du numérique.

Je l'ai réalisé sur un petit CI d'essai.

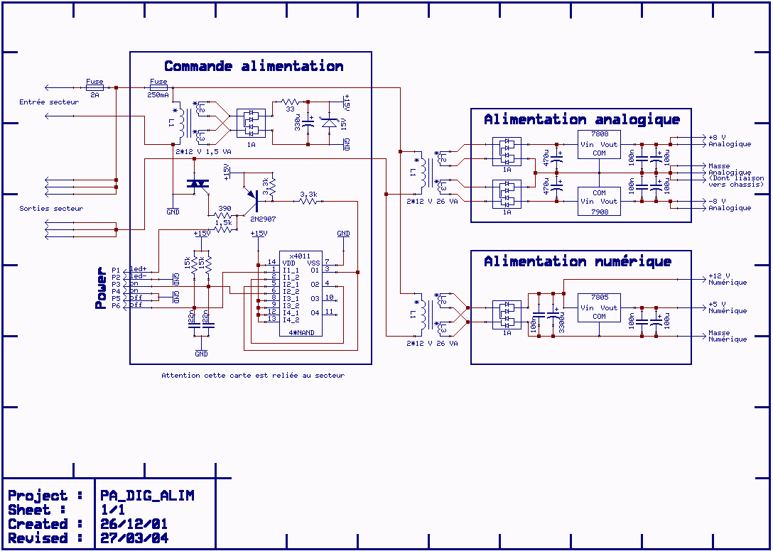
Schéma partie alimentations

ALI.GIF

Les alimentations :

- Des autres éléments de la chaîne HIFI,

- De la partie analogique,

- De la partie numérique.

Implantation partie afficheurs/claviers

IMPLANT_1.GIF

Toutes les liaisons avec la partie numérique sont faites avec du cable en nappe (au pas de 1,27) :

- Soudé directement sur les parties afficheur,

- Via des connecteurs DIL pour cable en nappe côté numérique,

D'où les brochages a priori surprenants !

Typon partie afficheurs/claviers

TYPON_1_S.GIF

Le typon des parties afficheur/clavier.

Cliquer sur l'image pour faire apparaître le typon en pleine résolution (176 ko) ou ici pour la télécharger.

La platine fait 6,2 x 5,6 pouces et la résolution du fichier est de 600 dpi.

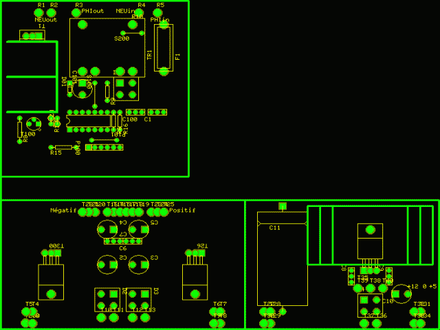
Implantation partie alimentations

IMPLANT_2.GIF

Trois petits circuits sans difficulté particulière.

Ne pas oublier que sur celui en haut à gauche les composants sont reliés au secteur. Prévoir l'isolation suffisante avec le coffret et faire attention pendant les tests.

Typon partie alimentations

TYPON_2_S.GIF

Le typon des parties alimentations.

Cliquer sur l'image pour faire apparaître le typon en pleine résolution (105 ko) ou ici pour la télécharger.

La platine fait 7,0 x 5,6 pouces et la résolution du fichier est de 600 dpi.

Logiciel

SOFT.GIF

Le logiciel (source et exécutable) et sa documentation en version 1.6 : PREAMP16.ZIP (8ko) (l'executable en format intel-32).

A l'intérieur

PREA002.JPG

Les alimentations sont à gauche, les parties analogiques en haut et à droite et les parties digitales en bas à droite.

Les signaux analogiques sont ainsi bien séparés des numériques très polluants.