Interface port parallèle à Peri1

Une question, un problème ou une suggestion, n'hésitez pas : un petit mail

Retour à Outils électroniques

But de la réalisation

IPP1001.JPG

Une interface entre un PC et le bus standard "Peri1" que j'utilise pour les montages à microcontrôleur.

Utilisé :

- A des fins de test et de mise au point des cartes d'extension,

- Pour des applications rarement utilisées comme le programmateur de PROM.

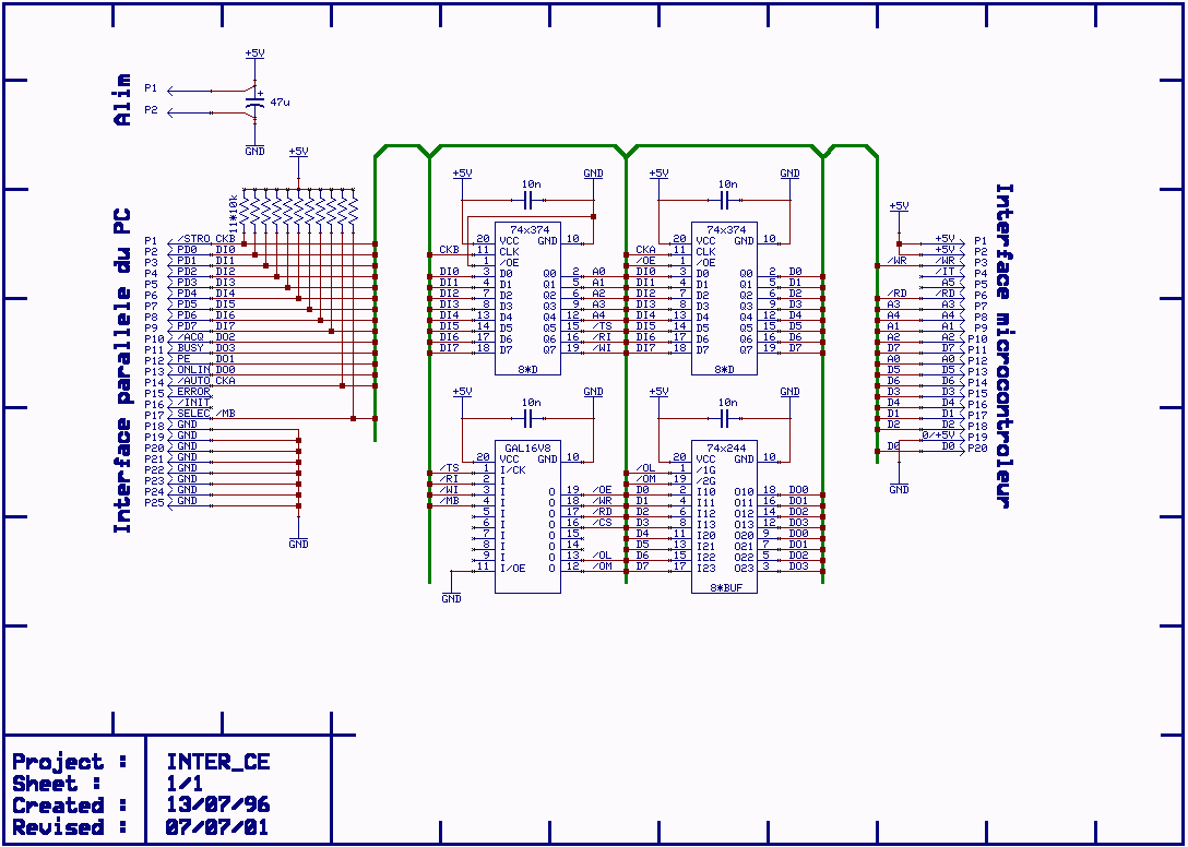
Schéma

INTER_CE.GIF

Le schéma (très simple) que j'ai réalisé sur une petite carte d'expérimentation.

Le connecteur DB25 peut être remplacé par un Centronics standard imprimante (selon le cable de liaison au PC).

Seules différences avec une liaison sur microcontrôleur : que 5 adresses et interruption non fonctionnelle.

Logiciels

GAL.GIF

Le source et l'exécutable de la GAL + le source en C de la bibliothèque d'interface avec les programmes d'application :

- inter_ce.zip (3k)