Interface USB à bus Peri1

Une question, un problème ou une suggestion, n'hésitez pas : un petit mail

Retour à Outils électroniques

But de la réalisation

USB2Peri1001.jpg

Une interface entre un PC et le bus standard "Peri1" que j'utilise pour les montages à microcontrôleur.

Utilisé :

- A des fins de test et de mise au point des cartes d'extension,

- Pour des applications rarement utilisées comme le programmateur de PROM.

Remplace mon ancienne interface à base de port parallèle (qu'il n'y a plus sur mon PC !).

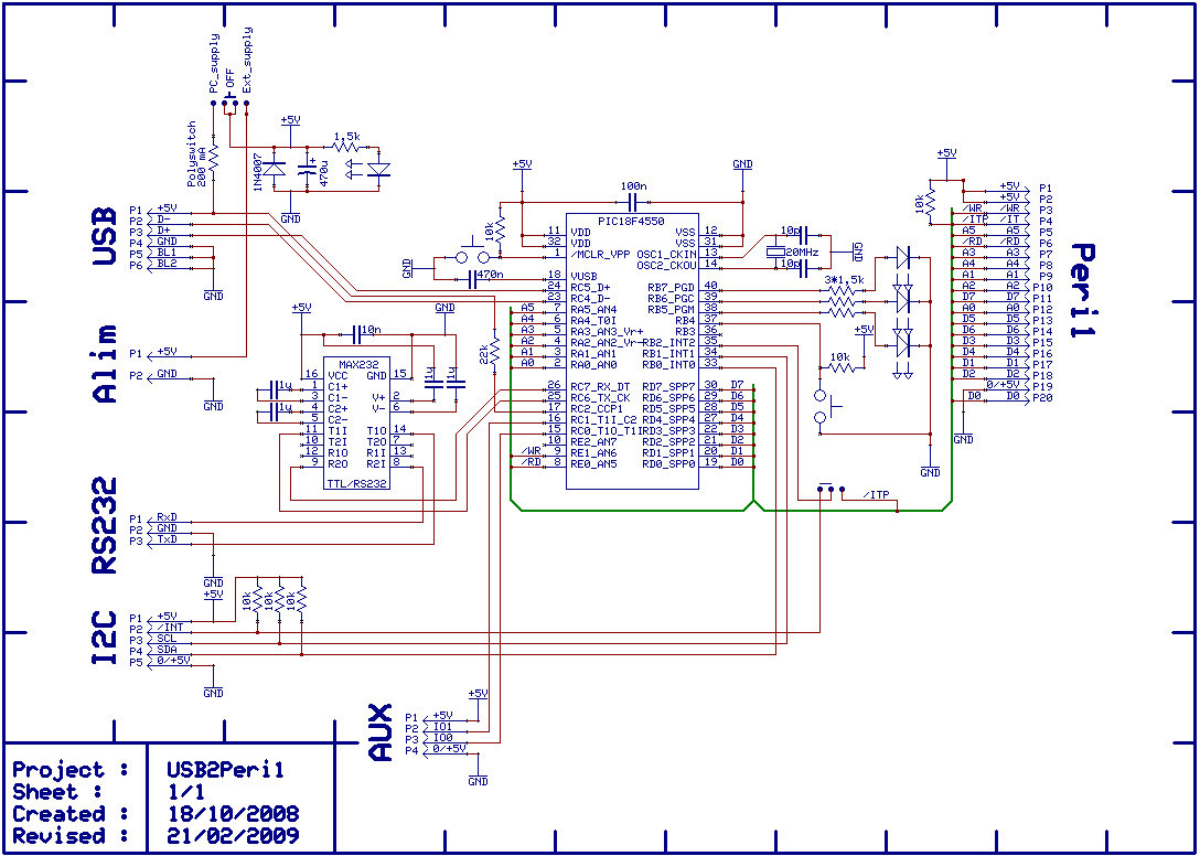
Schéma

USB2Peri1002.gif

Le schéma est basé sur un PIC18F4550.

Pour cette application, toutes les parties I2C, RS232 et AUX peuvent être omises.

L'alimentation peut provenir :

- Du PC avec une protection à 200 mA, soit environ 150 mA pour les applications,

- D'une source externe pour les applications nécessitant plus que 150 mA.

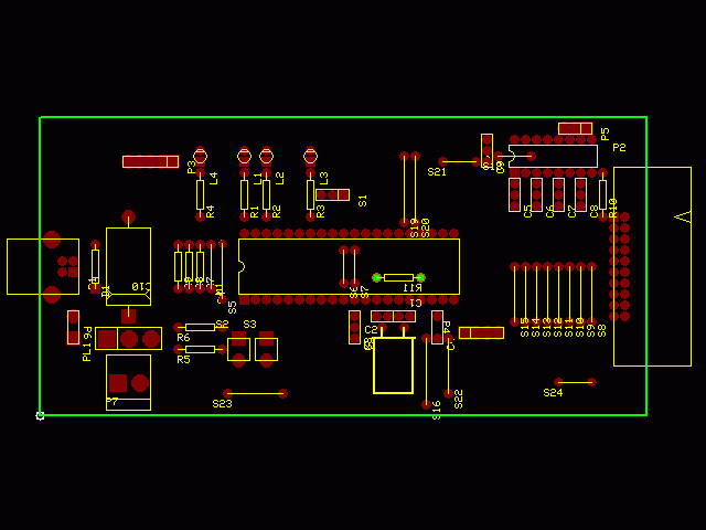
Implantation

USB2Peri1003.gif

Ce circuit comporte 20 straps pour éviter d'avoir à réaliser une carte double face.

2 strap sont en dessous du PIC 18F4550 et un sous le MAX232.

La résistance de 22 k est montée côté soudures, elle aussi sous le PIC.

Circuit imprimé

USB2Peri1004.gif

Le typon de la carte.

Cliquer sur l'image pour faire apparaitre le typon en pleine résolution (94 ko).

La platine fait 5,5 x 2,7 pouces et la résolution du fichier est de 600 dpi.

Côté composants

USB2Peri1005.jpg

Une carte complètement implantée avec deux switch, un pour le reset et un pour le bootloader HID de Microchip.

Côté soudures

USB2Peri1006.jpg

Le côté soudures montrant la résistance de 22 k implantée sous le PIC.

La carte installée

USB2Peri1007.jpg

La carte se monte dans un coffret TEKO 4/A.1 (140 x 72 x 28 mm).

Sur la photo on voit l'interrupteur à 3 positions et les deux douilles IEC 61010 pour l'alimentation externe.

Face avant

USB2Peri1008.gif

Cliquer sur l'image pour faire apparaitre l'image de la face avant en pleine résolution (400 ko), juste un peu plus grande que nécessaire.

Logiciels

USB2Peri1009.gif

Vous trouverez ici (25 ko), le logiciel bootloadable du PIC (source et fichier binaire) en version V1.2 et ici (53 ko) celui du software écrit en Visual C++ Express 2008 (".NET Framework 3.5" de Microsoft ou équivalent requis).

Connectez l'interface, positionnez l'adresse et la donnée puis cliquez sur le bouton écriture ou lecture.

Logiciels

USB2Peri1010.gif

Vous trouverez ici (4 ko) une librairie permettant d'accéder aux service de l'interface avec tout programme écrit en C et qui est compilable avec Visual C++ 6.0.

Ici (25 ko) un programme de test de cette librairie utilisant un clavier afficheur 6 touches standard.