Carte 8031 "base 2"

Une question, un problème ou une suggestion, n'hésitez pas : un petit mail

Retour à Montages électroniques de base

Une seconde carte processeur avec :

- 8031 (ou dérivé à 40 broches),

- 8 à 32 ko de mémoire EPROM,

- Extension, reset, bus I2C, RS232,...

Une carte minimale (pas de RAM) plutôt destinée aux applications.

Carte 8031 "base 2"

B512001.JPG

Une photo de la carte en format 4 pouces par 4 pouces (102 mm par 102 mm).

Schéma

B512003.GIF

La partie RS232 est optionnelle.

Le strap à coté de la prom doit être connecté pour une EPROM (27C64 par ex.) et déconnecté avec une E2PROM (28C64 par ex.).

Le cablage permet d'utiliser une xxC64 ou une xxC128.

Typon

B512004.GIF

Le typon de la carte processeur.

Cliquer sur l'image pour faire apparaitre le typon en pleine résolution (86 ko).

La platine fait 4 x 4 pouces (102 x 102 mm) et la résolution du fichier est de 600 dpi.

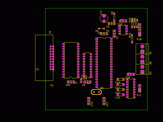
Implantation

B512006.GIF

L'implantation des différents composants de la platine processeur.

Faire attention à la configuration des mémoires et utiliser, si besoin, les réserves pour les résistances. On repérera avec le schéma la place des composants et connecteurs.

Photo côté soudures

B512002.JPG

Les fils jaunes évitent d'avoir à réaliser une carte double face.

Vous trouverez ici la liste des liaisons à faire.