Carte clavier 6 touches/afficheur

Une question, un problème ou une suggestion, n'hésitez pas : un petit mail

Retour à Montages électroniques de base

Une carte clavier/affficheur avec :

- 6 touches,

- Un afficheur LCD 2*16 caractères.

(A utiliser avec la bibliothèque libcla2.zip pour le clavier et liblcd.zip pour l'afficheur).

Carte clavier 6 touches/afficheur

AFF1001.JPG

Une photo de la carte en format 4 par 4 pouces (102 par 102 mm).

Schéma

AFF1003.GIF

Un schéma simple.

Typon

AFF1005.GIF

Cliquer sur l'image pour faire apparaitre le typon en pleine résolution (62 ko).

La platine fait 4 x 4 pouces (102 x 102 mm) et la résolution du fichier est de 600 dpi.

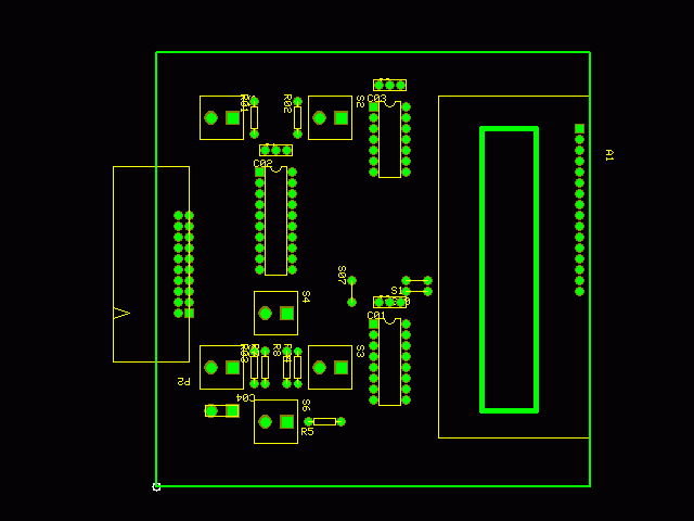
Implantation

AFF1006.GIF

L'implantation des différents composants.

Photo côté soudures

AFF1002.JPG

Les fils jaunes et noirs évitent d'avoir à réaliser une carte double face.

Sur certains afficheurs, il faut croiser les lignes d'alimentation du retro eclairage (en haut à droite de la photo).

Vous trouverez ici la liste des liaisons à faire.