Carte clavier 6 touches/afficheur graphique

Une question, un problème ou une suggestion, n'hésitez pas : un petit mail

Retour à Montages électroniques de base

Une carte clavier/affficheur avec :

- 6 touches,

- Un afficheur LCD graphique à 122*32 pixels.

Carte clavier 6 touches/afficheur graphique

AFF2001.JPG

Une photo de la carte en format 4 par 4 pouces (102 par 102 mm).

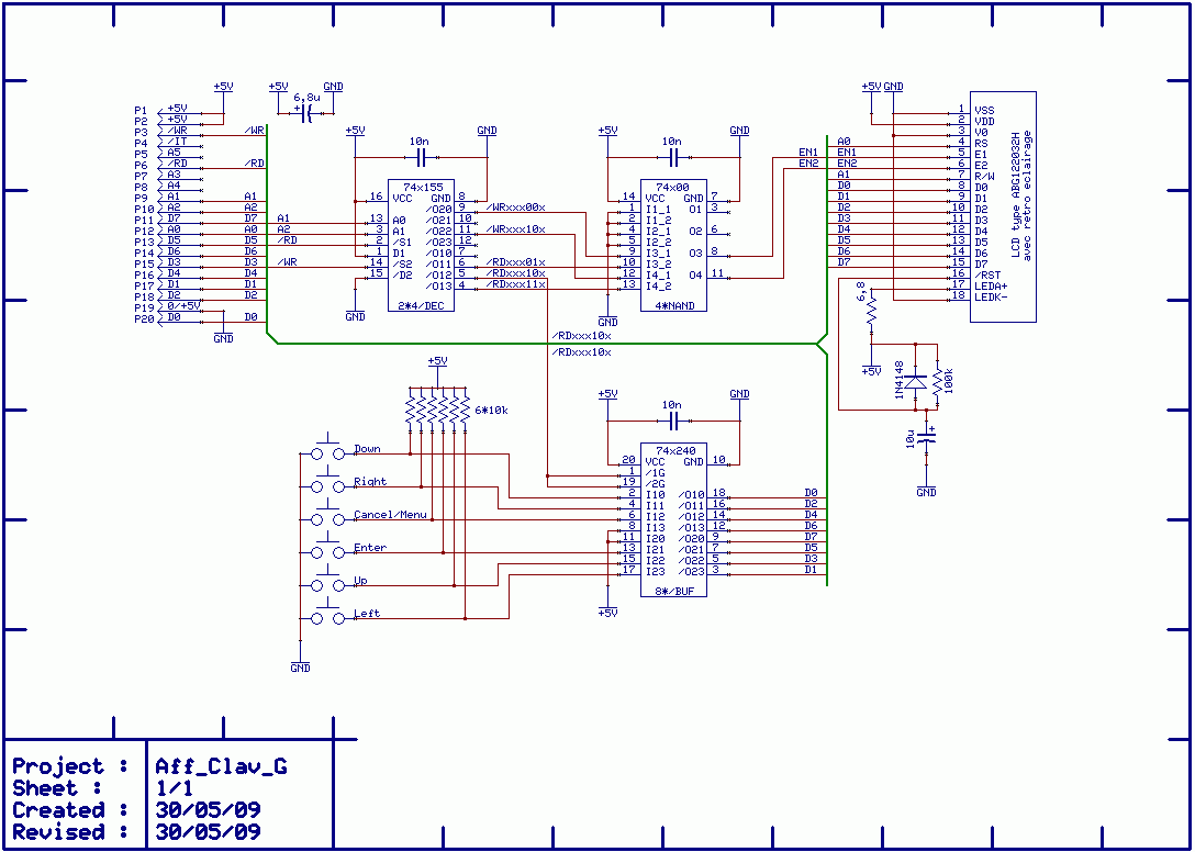
Schéma

AFF2002.gif

Un schéma simple.

Typon

AFF2004.gif

Cliquer sur l'image pour faire apparaitre le typon en pleine résolution (74 ko).

La platine fait 4 x 4 pouces (102 x 102 mm) et la résolution du fichier est de 600 dpi.

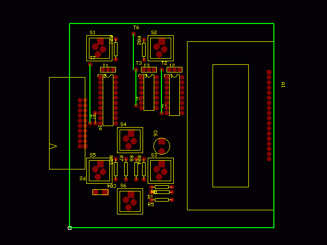
Implantation

AFF2003.gif

L'implantation des différents composants.

Photo côté soudures

AFF2005.JPG

Les fils jaunes et noirs évitent d'avoir à réaliser une carte double face.

Vous trouverez ici la liste des liaisons à faire.

Logiciel

AFF2001.JPG

Vous trouverez ici (25 ko) un logiciel de test pour afficher cette image via l'interface USB2Peri1.