Interface USB

Une question, un problème ou une suggestion, n'hésitez pas : un petit mail

Retour à Montages électroniques de base

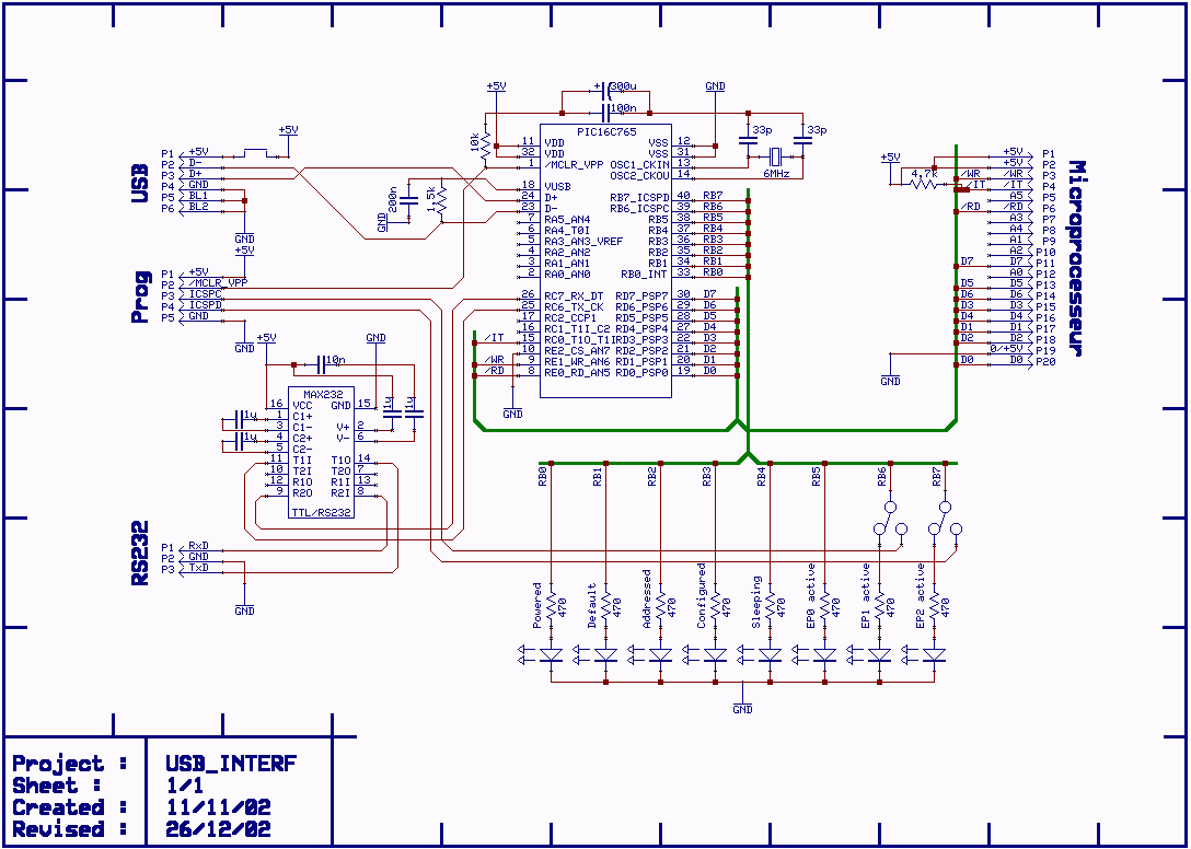
Une carte interface USB utilisant un PIC16C765, utilisable :

- En interface USB d'un montage plus complexe (le PIC16C765 est alors en esclave du système),

- En carte autonome (conversion USB->RS232 ou tests par exemple),

- En support de programmation.

Pour faciliter les tests, 8 leds sont connectées au bus B du PIC16C765 (voir SHOW_ENUM_STATUS de usb_ch9.asm fourni par Microship).

Interface USB

USB_INT1001.JPG

Une photo de la carte en format 4 pouces par 4 pouces (102 mm par 102 mm).

Schéma

USB_INT1003.GIF

Le PIC et un convertisseur TTL<->RS232, c'est tout.

Deux options selon :

- Que le circuit est alimenté par le bus USB ou non,

- Que l'on a besoin de la programmation in-situ du PIC16C765.

Typon

USB_INT1005.GIF

Cliquer sur l'image pour faire apparaitre le typon en pleine résolution (99 ko) ou ici pour le télécharger.

La platine fait 4 x 4 pouces (102 x 102 mm) et la résolution du fichier est de 600 dpi.

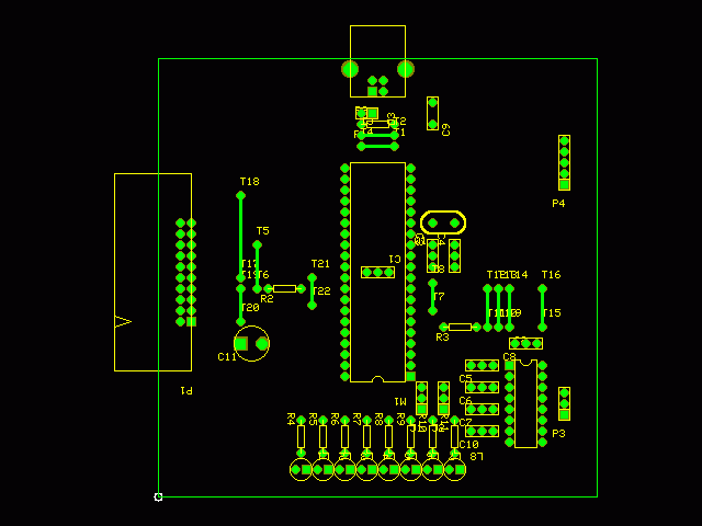
Implantation

USB_INT1006.GIF

L'implantation des différents composants.

Il y a 11 straps à faire côté composants. Ne pas oublier le condensateur de 100 nF placé sous le PIC16C765.

Photo côté soudures

USB_INT1002.JPG

La photo côté soudures sans difficulté particulière.