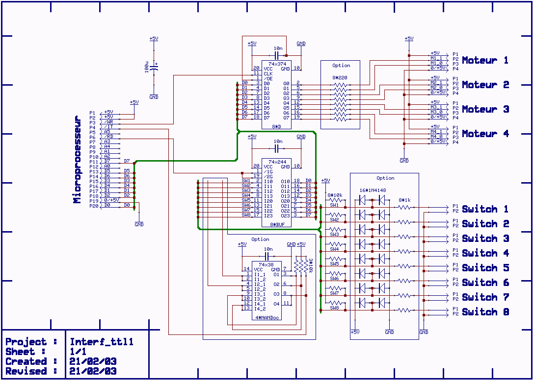
Interface TTL

Une question, un problème ou une suggestion, n'hésitez pas : un petit mail

Retour à Montages électroniques de base

Une carte interface TTL avec 8 entrées et 8 sorties :

- Sorties réparties en 4 groupes (avec alimentations) pour contrôler 4 moteurs pas à pas par exemple,

- Entrées directement connectables à des switchs normalement ouvert et dont 2 peuvent être utilisées comme interruptions.

Schéma

TTL1001.GIF

En option :

- Les résistances sur les sorties

- Le circuit de protection en entrée (non nécessaire si connection directe avec des switchs).