Interface moteur pas à pas

Une question, un problème ou une suggestion, n'hésitez pas : un petit mail

Retour à Montages électroniques de base

Interface moteur pas à pas

pap0001.jpg

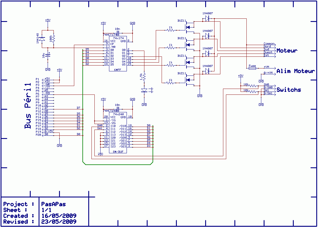
Une interface pour moteur Pas à Pas (5 ou 6 fils) unipolaire avec 2 switchs de fin de course.

Schéma

pap0002.gif

Le courant est limité par les transistors de sortie (BUZ11) et les diodes de roue libre (1N4007).

Un fusible protège la partie de puissance.

On peut connecter deux contacts de fin de course.

Typon

pap0004.gif

Le typon de la carte.

Cliquer sur l'image pour faire apparaitre le typon en pleine résolution (92 ko).

La platine fait 5 x 2 pouces et la résolution du fichier est de 600 dpi.

Implantation

pap0003.gif

L'implantation des différents composants de la platine.

14 straps pour éviter une carte double face.

Pour les courants importants, on peut reforcer les pistes de la zone de puissance avec de la soudure.

Application

pap0005.gif

Tout est contrôlé à travers l'interface Péri1.

Vous trouverz ici (22 ko) un programme de test en VC6.0 utilisant l'interface USB->Peri1 avec les modes à "pas complet", "couple maximal" et "demi pas".