Plateforme MCS51

Une question, un problème ou une suggestion, n'hésitez pas : un petit mail

Retour à Outils MCS51

But de la réalisation

BASE001.JPG

Une plateforme de test matérielle et logicielle pour montages à base de MCS51.

Avec :

- Clavier PC AT,

- Afficheur 400*64,

- Sortie pour LCD 2*16, bus I2C, RS232, extension,....

Synoptique général

MAINPAGE.GIF

Le synoptique global de la plateforme.

Le cable proposé permet l'interconnection donc le test des cartes avec le nouveau format de connecteur ("Peri01") (hors IT).

Voir la page aquarium pour la connection directe d'un afficheur.

Schéma processeur

B511003.GIF

J'utilise actuellement la carte "8031 base 1" avec 8k d'EPROM et 32k de RAM.

Cliquer sur l'image pour obtenir les détails sur cette carte.

Schéma Alim/communications

ALICOM.GIF

Le schéma de l'alimentation (qui utilise un bloc secteur externe) hors option batterie que j'avais prévue en reserve et dont le besoin ne s'est finalement pas fait sentir.

Schéma Afficheur 400x64 (1/2)

AFF1.GIF

La partie afficheur graphique réalisée à partir d'un ancien afficheur et d'une carte contrôleur faite maison (ici le source et l'exécutable des GALS).

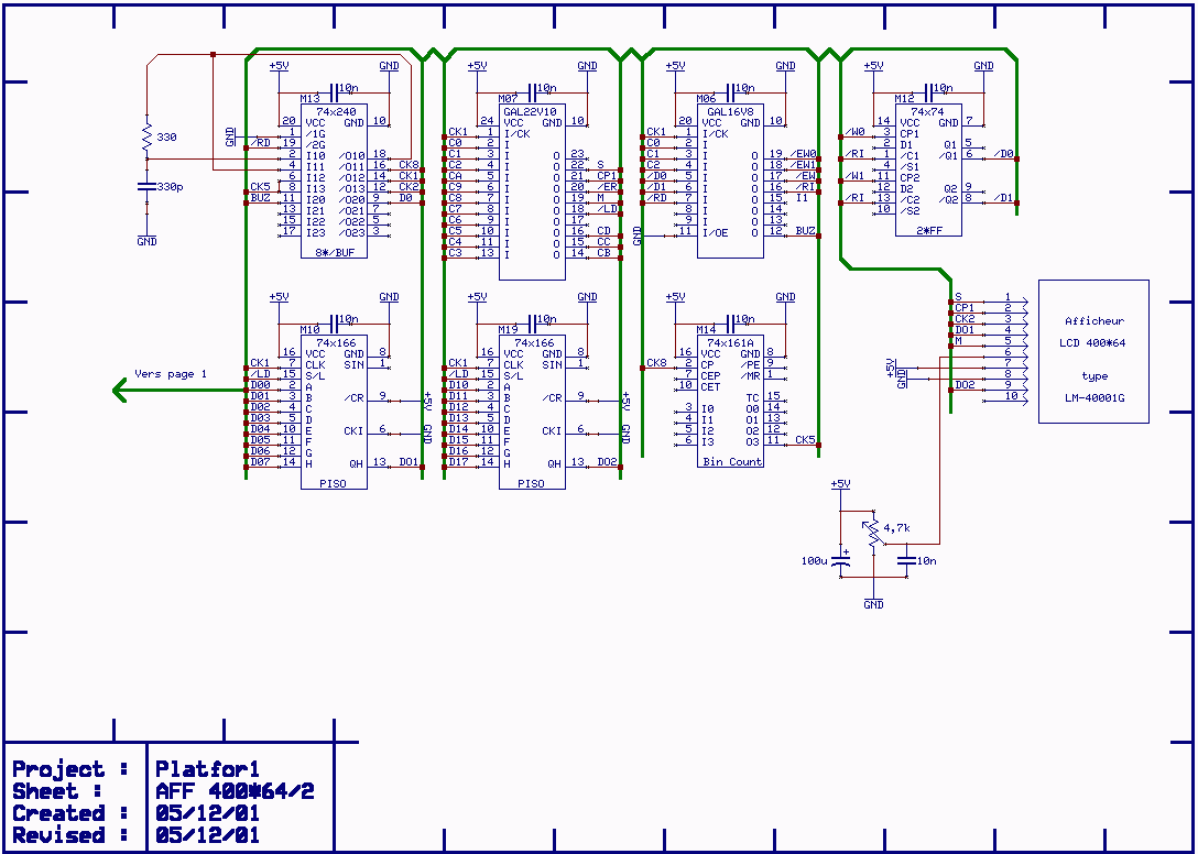
Schéma Afficheur 400x64 (2/2)

AFF2.GIF

Je conseillerais plutôt d'utiliser un des nouveaux afficheurs à contrôleur intégré qui se connectent via la même interface que ceux à deux lignes de 16 caractères.

J'ai fait un CI (avec pas mal de cablage). Ecrivez moi si vous le voulez.

Logiciel

Fichier Monite14.zip (4 k) du 19/04/2021 qui contient :

- L'exécutable MCS51 (format intel-32),

- Sa documentation (avec entre autres la configuration ad hoc de la liaison série avec le PC).

Le logiciel se résume a un moniteur qui permet à un PC via une liaison série d'effectuer des tests "à distance" (lecture/ecriture dans une carte sous test par exemple) et de télécharger dans la plateforme le programme en cours de mise au point.