Programmation des PIC

Une question, un problème ou une suggestion, n'hésitez pas : un petit mail

Retour à Outils PIC

But de la réalisation

PROGPIC001.JPG

Un programmateur / débogueur en circuit basé sur une réalisation Elektor (octobre 2006).

Permet la programmation de tous les PIC que j'ai utilisés (et surement d'autres...).

Schéma

PROGPIC002.GIF

Le shéma qui se résume à :

- La carte de programmation / débogueur en circuit d'Elektor,

- Une carte d'extension capable d'accueillir la plupart des formats de PIC (et le connecteur de programmation in situ),

- Une entrée alimentation 5 V pour un fonctionnement en automone du programmateur.

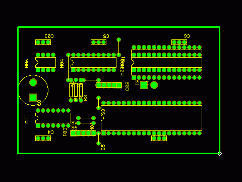
Implantation

PROGPIC003.GIF

L'implantion des composants sans aucune difficulté particulière.

Ne pas oublier les 7 straps côté composants.

Circuit imprimé

PROGPIC004.GIF

Le typon de la carte.

Cliquer sur l'image pour faire apparaitre le typon en pleine résolution (63 ko).

La platine fait 4 x 2,5 pouces et la résolution du fichier est de 600 dpi.

Le programmateur monté

PROGPIC005.JPG

Le montage terminé dans un coffret TEKO "Aluminium" modèle 4/B.

Je l'utilise sous MPLAB en déclarant un ICD 2 avec un convertisseur USB - serie.

Seule précaution : j'ai eu un problème dans MPLAB 7.50 avec les numéros de liaison série. Pour contourner, j'ai du changer le port USB pendant l'installation de l'ICD.