Alimentation pour modèle réduit

Une question, un problème ou une suggestion, n'hésitez pas : un petit mail

Retour à Réalisations électroniques

But de la réalisation

ALHO1001.JPG

Une alimenation expérimentale pour modèle réduit, de train par exemple.

C'est une alimentation à découpage qui améliore le comportement aux basses vitesses.

Les essais avec des trains HO ont été plutôt concluants par rapport à une alimentaion traditionnelle à variateur.

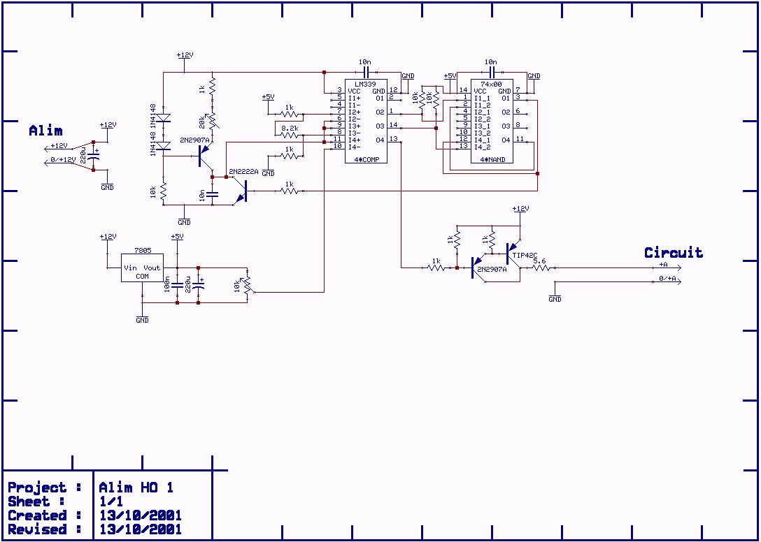
Schéma

ALHO1002.GIF

Un schéma avec :

- Une source de courant pour avoir une commande bien linéaire,

- Une bascule RS utilisant les sorties d'un comparateur qui fait varier la tension aux bornes du condensateur de 10 nF entre 10% et 90% de la tension d'alimentation (5V).

- Un darlington pour fournir la puissance.

Soudures

ALHO1003.JPG

Le montage a été réalisé sur une plaque d'expérimentation de 4 * 2 pouces (voir montages électroniques de base) en étant assez proche d'une future version sur CI simple face.

J'ai utilisé un potentiomètre double car je n'avais que celui-là en stock. Un simple suffit.

La résistance de protection (5,6 Ohm plus de 10W) était montée au plus près du montage alimenté.

Réglages et mesures

ALHO1004.JPG

Le potentiomètre de 20 kOhm permet de faire varier la fréquence de découpe de 0,7 à 14 kHz avec un condensateur de 10 nF. Avec 1 nF, on peut régler de 7 à 140 kHz.

Sur le scope on voit :

- En bas, le signal (bien linéaire) aux bornes du condensateur de 10 nF (2V/div),

- En haut le signal de sortie aux fronts raides (5V/div).