Automate pour aquarium

Une question, un problème ou une suggestion, n'hésitez pas : un petit mail

Retour à Réalisations électroniques

But de la réalisation

POIS001.JPG

Un automate à 4 sorties pour gérer l'éclairage, le chauffage, l'aération et le filtrage d'un aquarium.

Programmation minute par minute (et jour par jour) des heures de fonctionnement de chaque sortie.

Photo avec coffret ouvert

POIS002.JPG

L'ensemble de l'électronique est placé dans un coffret plastique. Du premier au dernier plan :

- Les 4 prises de sortie placées à côté de la platine alimentation/commutation,

- La platine processeur avec dessus la platine horloge I2C,

- La platine qui porte l'afficheur et le clavier.

Synoptique général

MAINPAGE.GIF

Le synoptique indique les liaisons entre les 4 cartes qui composent l'automate.

L'horloge et le calvier/afficheur sont dessinés ensembles.

Hormis la partie processeur, le montage a été réalisé sur des cartes d'expérimentation.

Schéma processeur
(Carte 8031 "base 1")

B511003.GIF

Le schéma de la platine processeur.

Pour ce montage, dans la version actuelle, j'utilise la platine avec une E2PROM 8k*8 et une RAM de 2k*8, le processeur tournant à 6 MHz.

Cliquer ici pour avec les détails sur la carte processeur (typon, cablage et photos).

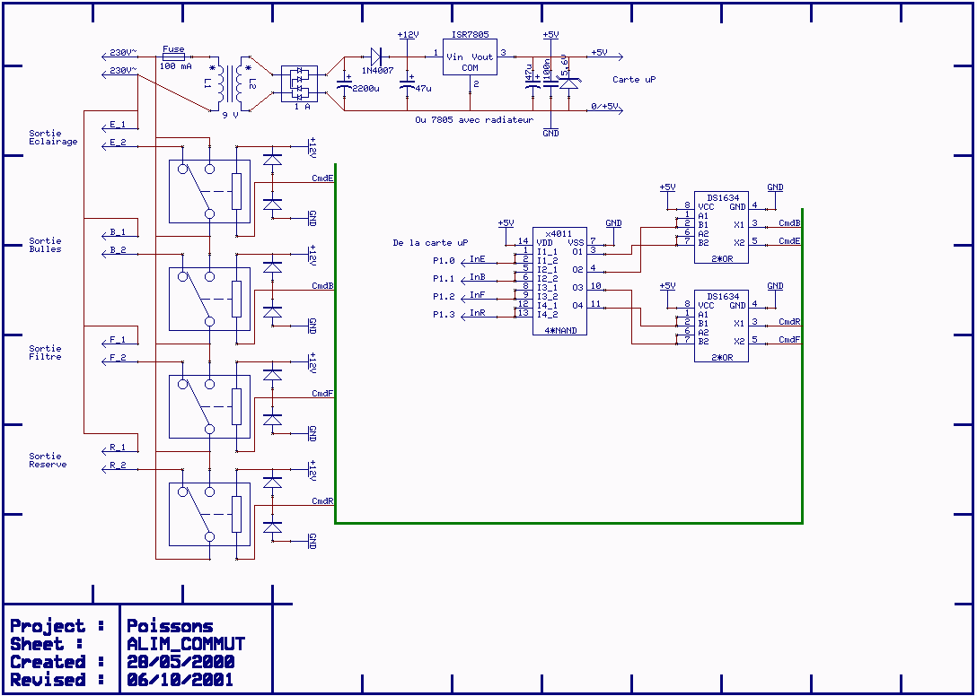
Schéma alimentation et commutation

ALIMCOMM.GIF

Une alim simple et 4 relais.

J'avais les DS1634 en stock et je conseille plutôt de réaliser le même montage que pour le relais de l'application thermostat (remplace les DS1634 et le 4011).

Les entrées sont reliées à la carte processeur par la sortie "port".

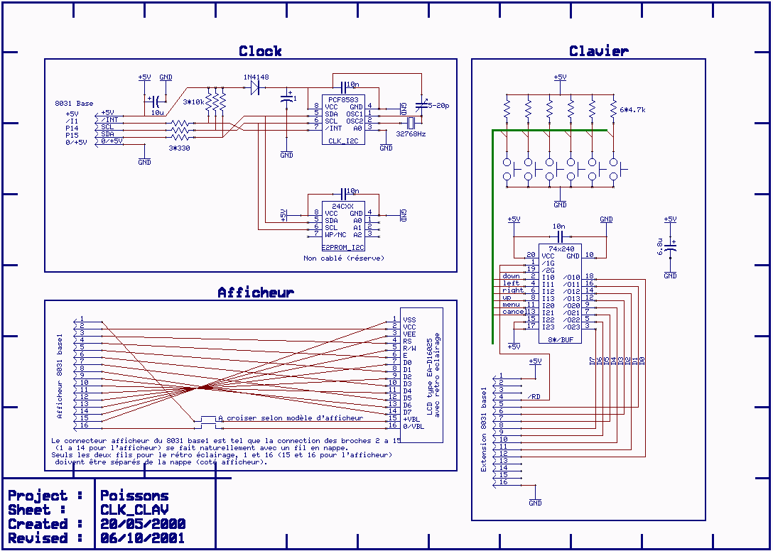
Schéma clavier, afficheur et horloge

CLKCLAV.GIF

L'afficheur est câblé directement à partir de la sortie spécifique de la carte processeur.

L'horloge est reliée par un bus I2C à la sortie "port".

Le clavier utilise la sortie d'extension.

Logiciel

SOFT.GIF

Le logiciel et sa documentation en version 2.1 :

POISSO21.ZIP (9ko) (l'executable en format intel-32).