Thermostat électronique

Une question, un problème ou une suggestion, n'hésitez pas : un petit mail

Retour à Réalisations électroniques

But de la réalisation

THER001.JPG

Remplacer un ancien thermostat à goutte de mercure pour :

- Améliorer la précision,

- Pouvoir programmer (à terme) la température en fonction de l'heure.

L'ancien modèle

THER005.JPG

La sortie vers le chauffage s'effectue en court-circuitant deux fils avec une goutte de mercure placée dans une amoule de verre.

L'ampoule est placée sur un ressort (spirale de la photo) qui se déplie avec la température faisant ainsi basculer l'ampoule.

Le nouveau modèle ouvert

THER003.JPG

Le nouveau modèle est placé dans un coffret dont les deux parties en "U" viennent s'emboiter l'une dans l'autre (RETEX "Minibox" RM-11).

Le fond (à droite sur la photo) vient recevoir l'alimentation, la platine de commutation et celle de mesure de température.

Le devant (à gauche sur la photo) reçoit le clavier/afficheur et la platine microcotrôleur.

Le devant

THER004.JPG

Vue par la tranche de la partie avant du coffret avec :

- La platine clavier/afficheur,

- La platine micro-contrôleur.

Les deux platines sont dos à dos, le cordon plat (limande) passant entre les deux platines.

La face avant

THER002.JPG

La face avant est un film plastique autocollant imprimable avec une imprimante laser. Une couche de vernis protège le film et donne un aspect brillant.

Cliquer ici (15 ko) pour avoir le film "blanc" auquel vous pouvez superposer un fond à votre goût.

Le clavier est composé de 6 touches : haut, bas, doite, gauche, entrée et menu/cancel.

Synoptique général

MAINPAGE.GIF

Le synoptique indique les liaisons entre les 5 cartes qui composent le thermostat.

Dans les schémas, l'alim et la platine de commutation sont déssinées ensembles.

La connection au reset est optionnelle ainsi que la liason RS232 qui ne sert qu'à envoyer à un PC les mesures (pour sauvegarder un historique des températures).

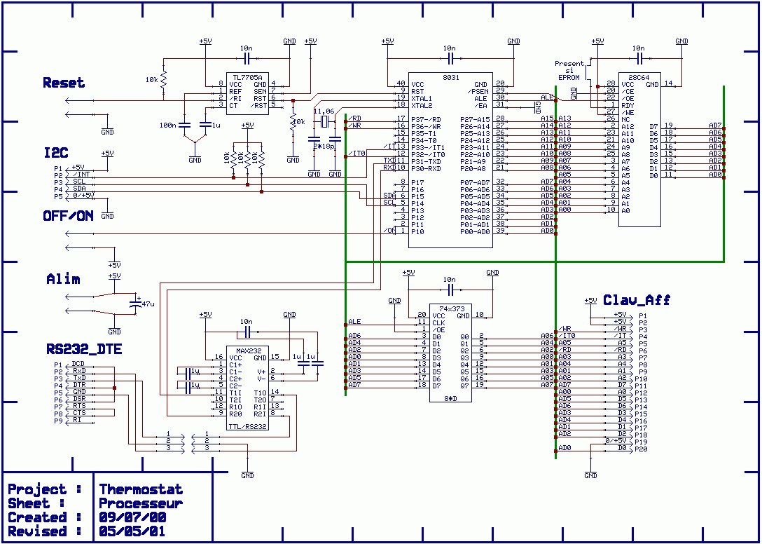
Schéma processeur
(Carte 8031 "base 2")

B512003.GIF

Le schéma de la platine processeur.

La partie RS232 est optionnelle.

Cliquer ici pour avoir des détails sur la carte processeur (typon, cablage et photos).

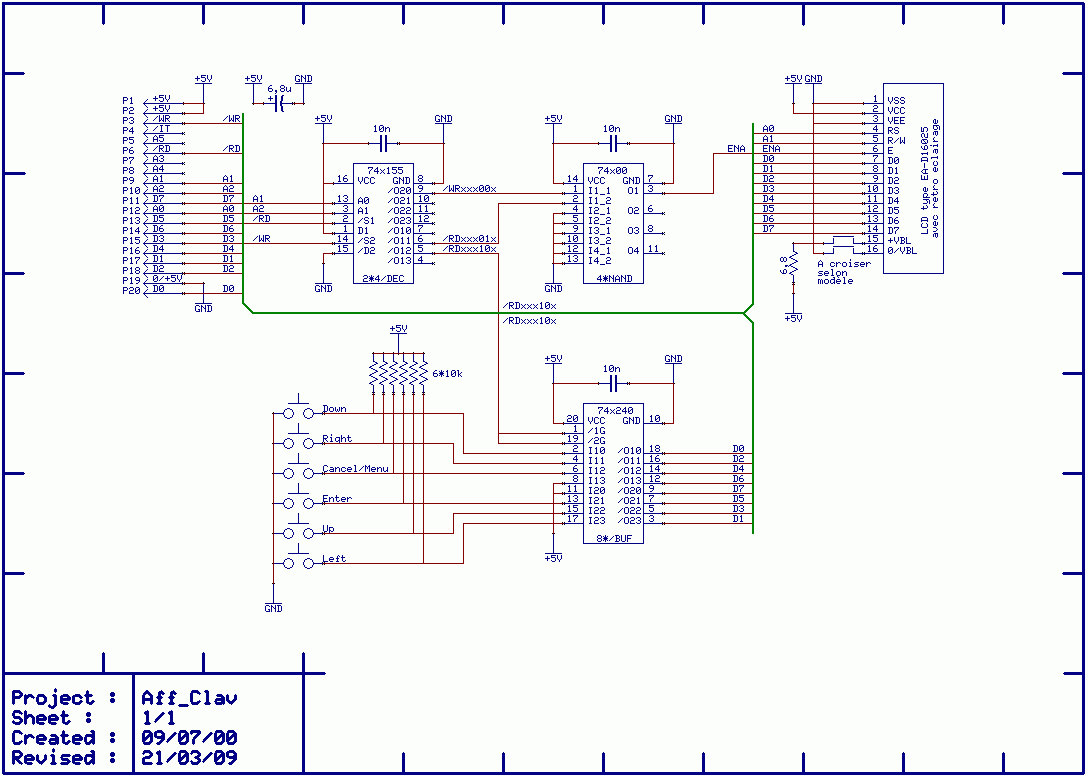
Carte clavier 6 touches/afficheur

AFF1003.GIF

La partie clavier/afficheur.

On peut utiliser un afficheur standard ou rétro-élairé (c'est plus joli et plus lisible).

Cliquer ici pour avoir des détails sur la carte (typon, cablage et photos).

Schéma platine I2C

CLKTI2C.GIF

La platine avec le capteur de température (DS1621) et une horloge sauvegardée (PCF8583).

La RAM du PCF8583 permet un redémarage sans encombre en cas de coupure secteur.

Schéma commutation/alim

ALIM.GIF

La partie alimentation (12 V et 5V régulés) et la partie commutation (que l'on peut remplacer un un bloc secteur 12V en gardant la partie régulation 5V).

Ces deux platines sont reliées au secteur (directement ou via la commande de chauffage) et toutes les normes d'isolation doivent être respectées.

Typon

TYPON.GIF

Le typon des 5 platines. Cliquer sur l'image pour faire apparitre le typon en pleine résolution (229 ko) ou ici pour la télécharger.

Comme souvent, pour éviter de réaliser une platine double face, certaines connections sont à réaliser avec des fils.

La platine fait 8 * 6 pouces et la résolution du fichier est de 600 dpi.

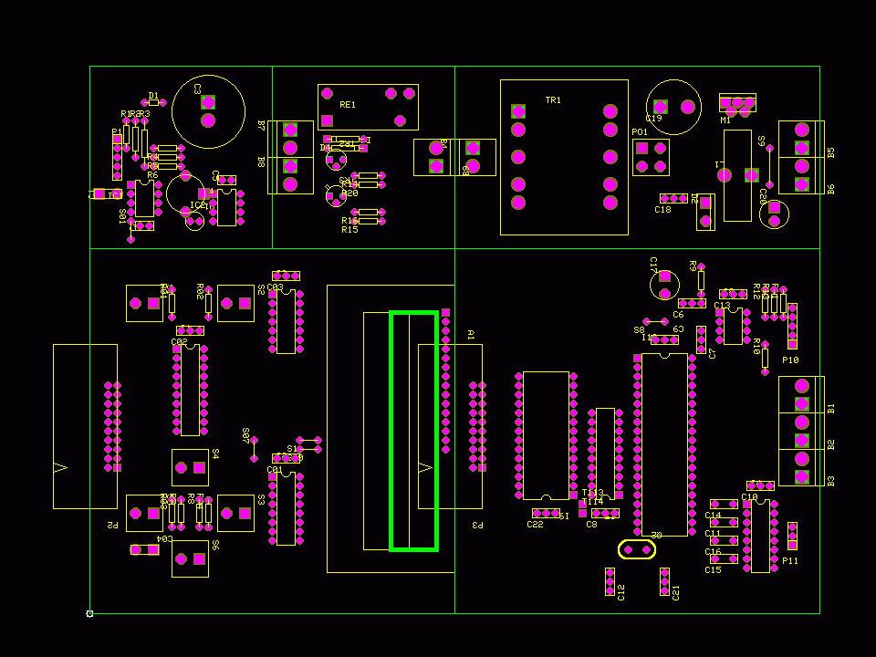
Implantation

IMPLANT.GIF

L'implantation des différents composants.

Les circuits ne sont pas numérotés sur les schémas mais on les identifie facilement.

Logiciel

SOFT.GIF

Le logiciel, son source et sa documentation en version 1.1 : THERV11.ZIP (14ko) (l'exécutable en format intel-32).

Première version avec thermostat "de base" avec hystérésis réglable et monitoring sur la liaison série.